|
INA169 current sensor is an ideal way to measure current in various projects, easily used with Arduino boards.
SKU: WUM536733044850 |
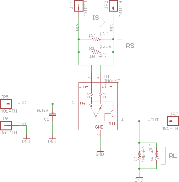
OverviewThis module can solve the problems of monitoring the current. Instead of using multi-meters, INA169 can be used for both image and output DC current measurement analog offered. Analog output makes this module ideal for monitoring current. Resistance measurement can operate at 2W DC, so it can measure up to + 5A. The output is a current passing through a 10k resistor, so the output voltage is 1V on Amp. It can change the resistance value by cutting resistance through hole resistors. If you add a resistance of 20K, you will get 2V per Amp and a resistance of 5K will get 0.5V per Amp. A 5-pin module can be attached to your project with ease. It also has a 3.5 mm terminals for connecting / disconnecting. This module is very easy to use, it is only necessary to connect a power supply between 2.7 V to 60 V, connect V + to V- from the positive supply and ground. Then measure the output using a multi meter. Specifications
Arduino code example
For more details check the attached datasheet. Downloads |



