Line Tracking Robot Kit

Line Tracking Robot Kit
This product is a DIY robot kit for the following customers. The kit contains all the electronic and mechanical components to get the robot.

SKU: CQY538086256469

Price: 3.56 $

Product in stock

SSL Certificate
Quantity
Loading Updating cart...

Overview

This product is a DIY robot kit for the following customers. The kit contains all the electronic and mechanical components to get the robot.

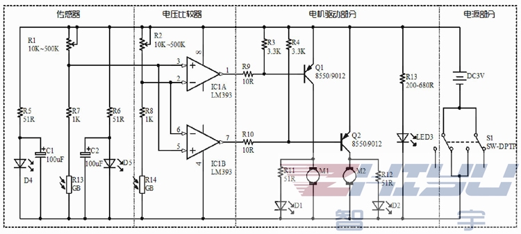
The robot works completely autonomous and you do not need to program it. To track the line, he uses LEDs and photo resistors to make the difference between black and white, and comparators and transistors to control the motors according to the direction in which they have to go.

To put the robot into operation, you only need a Letcon or solder gun, patience and two batteries. The structure and location of each component can be found in the attached pictures.

Specification

  • Two motors with reducer;
  • Socket for two R6 batteries;
  • Two potentiometers;
  • Stop / Start button;
  • Integrated circuit LM393;
  • Integrated circuit socket;
  • LED;
  • Two photoresistors;
  • capacitors;
  • An integrated circuit that also uses a chassis;
  • Two transistors;
  • resistors;
  • Other electronic and mechanical components required for operation.

Downloads